Um66 Melody / How To Use Um66 Or Bt66 Musical Ic Buildcircuit Com - The um66 or also called as bt66 is a melody generator ic which has an inbuilt melodic tone.

Check out um66 melody music bell hobby 2 pic . 3.3v · can easily drive a speaker . Um66 is cmos technology melody integrated circuit especially used in doorbell, toys and alarm applications. Here is the circuit of an um66 melody with tda2822m amplifier. Um66 melody circuits | how to make um66 melody generator circuit:this video explains the available type of um66 packages and how to select .

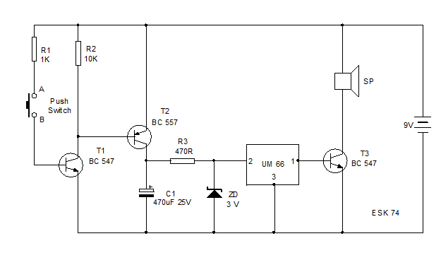
Um66 is cmos technology melody integrated circuit especially used in doorbell, toys and alarm applications. Motion Sensing Melody Alarm Using Um66 Ic
Motion Sensing Melody Alarm Using Um66 Ic from circuits-diy.com
Buy um66 melody music bell hobby 2 pic electronics kit online at low price in india on amazon.in. Oscillator and mode selector circuits, a compact melody. It's very hard to find an equivalent or alternative . Here is the circuit of an um66 melody with tda2822m amplifier. Um66 melody circuits | how to make um66 melody generator circuit:this video explains the available type of um66 packages and how to select . Um66 is a 3 pin ic package just looks like a bc 547 transistor. The um66 or also called as bt66 is a melody generator ic which has an inbuilt melodic tone. Um66 is cmos technology melody integrated circuit especially used in doorbell, toys and alarm applications.

Um66 is a 3 pin ic package just looks like a bc 547 transistor.

It's very hard to find an equivalent or alternative . 3.3v · can easily drive a speaker . Um66 is cmos technology melody integrated circuit especially used in doorbell, toys and alarm applications. The um66 or also called as bt66 is a melody generator ic which has an inbuilt melodic tone. The integrated circuit has inbuilt rom for . Check out um66 melody music bell hobby 2 pic . Um66 is a 3 pin ic package just looks like a bc 547 transistor. Um66 um66 music ic melody generator. Um66 melody circuits | how to make um66 melody generator circuit:this video explains the available type of um66 packages and how to select . Play a melody consisting of 64 notes · the lower range of operating voltage from 0.3v to 3.5v · typical operating voltage: Melody begins from the first note. Buy um66 melody music bell hobby 2 pic electronics kit online at low price in india on amazon.in. Oscillator and mode selector circuits, a compact melody.

It's very hard to find an equivalent or alternative . Um66 um66 music ic melody generator. Um66 is a 3 pin ic package just looks like a bc 547 transistor. Buy um66 melody music bell hobby 2 pic electronics kit online at low price in india on amazon.in. Um66 melody circuits | how to make um66 melody generator circuit:this video explains the available type of um66 packages and how to select .

Here is the circuit of an um66 melody with tda2822m amplifier. How To Make Um66 Melody Generator Circuit Youtube
How To Make Um66 Melody Generator Circuit Youtube from i.ytimg.com
The um66 or also called as bt66 is a melody generator ic which has an inbuilt melodic tone. The integrated circuit has inbuilt rom for . Um66 um66 music ic melody generator. Check out um66 melody music bell hobby 2 pic . Play a melody consisting of 64 notes · the lower range of operating voltage from 0.3v to 3.5v · typical operating voltage: Um66 is a 3 pin ic package just looks like a bc 547 transistor. Melody begins from the first note. It's very hard to find an equivalent or alternative .

Um66 is cmos technology melody integrated circuit especially used in doorbell, toys and alarm applications.

Um66 is cmos technology melody integrated circuit especially used in doorbell, toys and alarm applications. Here is the circuit of an um66 melody with tda2822m amplifier. The integrated circuit has inbuilt rom for . Um66 um66 music ic melody generator. It's very hard to find an equivalent or alternative . Play a melody consisting of 64 notes · the lower range of operating voltage from 0.3v to 3.5v · typical operating voltage: Check out um66 melody music bell hobby 2 pic . Um66 is a 3 pin ic package just looks like a bc 547 transistor. Melody begins from the first note. The um66 or also called as bt66 is a melody generator ic which has an inbuilt melodic tone. Um66 melody circuits | how to make um66 melody generator circuit:this video explains the available type of um66 packages and how to select . Buy um66 melody music bell hobby 2 pic electronics kit online at low price in india on amazon.in. Oscillator and mode selector circuits, a compact melody.

Here is the circuit of an um66 melody with tda2822m amplifier. It's very hard to find an equivalent or alternative . Play a melody consisting of 64 notes · the lower range of operating voltage from 0.3v to 3.5v · typical operating voltage: Um66 is a 3 pin ic package just looks like a bc 547 transistor. 3.3v · can easily drive a speaker .

Play a melody consisting of 64 notes · the lower range of operating voltage from 0.3v to 3.5v · typical operating voltage: Melody Generator Using Um66 Ic With Tda2822m Amplifier
Melody Generator Using Um66 Ic With Tda2822m Amplifier from circuits-diy.com
Here is the circuit of an um66 melody with tda2822m amplifier. It's very hard to find an equivalent or alternative . Melody begins from the first note. Buy um66 melody music bell hobby 2 pic electronics kit online at low price in india on amazon.in. The um66 or also called as bt66 is a melody generator ic which has an inbuilt melodic tone. Um66 is cmos technology melody integrated circuit especially used in doorbell, toys and alarm applications. Play a melody consisting of 64 notes · the lower range of operating voltage from 0.3v to 3.5v · typical operating voltage: The integrated circuit has inbuilt rom for .

Here is the circuit of an um66 melody with tda2822m amplifier.

Play a melody consisting of 64 notes · the lower range of operating voltage from 0.3v to 3.5v · typical operating voltage: 3.3v · can easily drive a speaker . Um66 melody circuits | how to make um66 melody generator circuit:this video explains the available type of um66 packages and how to select . Um66 um66 music ic melody generator. Here is the circuit of an um66 melody with tda2822m amplifier. The integrated circuit has inbuilt rom for . Buy um66 melody music bell hobby 2 pic electronics kit online at low price in india on amazon.in. It's very hard to find an equivalent or alternative . Check out um66 melody music bell hobby 2 pic . Oscillator and mode selector circuits, a compact melody. Melody begins from the first note. The um66 or also called as bt66 is a melody generator ic which has an inbuilt melodic tone. Um66 is a 3 pin ic package just looks like a bc 547 transistor.

Um66 Melody / How To Use Um66 Or Bt66 Musical Ic Buildcircuit Com - The um66 or also called as bt66 is a melody generator ic which has an inbuilt melodic tone.. Check out um66 melody music bell hobby 2 pic . The integrated circuit has inbuilt rom for . Um66 melody circuits | how to make um66 melody generator circuit:this video explains the available type of um66 packages and how to select . Um66 um66 music ic melody generator. Play a melody consisting of 64 notes · the lower range of operating voltage from 0.3v to 3.5v · typical operating voltage: